Home
About Us
Profile
Chairman’s Address
Organization
Corporate Governance
News Update
News Update
点点taptap网址登录
点点taptap网址登录
点点taptap手机网址
点点taptapBET下载
Industrial Manufacturing
Resource Development
点点taptap手机登录网站
Finance
Investment
点点taptap官网app网址
点点taptap官网app网址
Social Responsibility
ESG
Investor Relations
Company Snapshot
Financials
Announcements
Corporate Governance
Stock Information
Corporate Culture
Brand & Logo
Our Spirit
Our Mission
Our Philosophy
Our Vision
Core Values
Global Business
Our Footsteps
BRI Projects
CREC Big Family
Seeking Dreams
Local Employees
Our Undertakings
Comments
Location:
Home
>
About Us
>
Organization
>
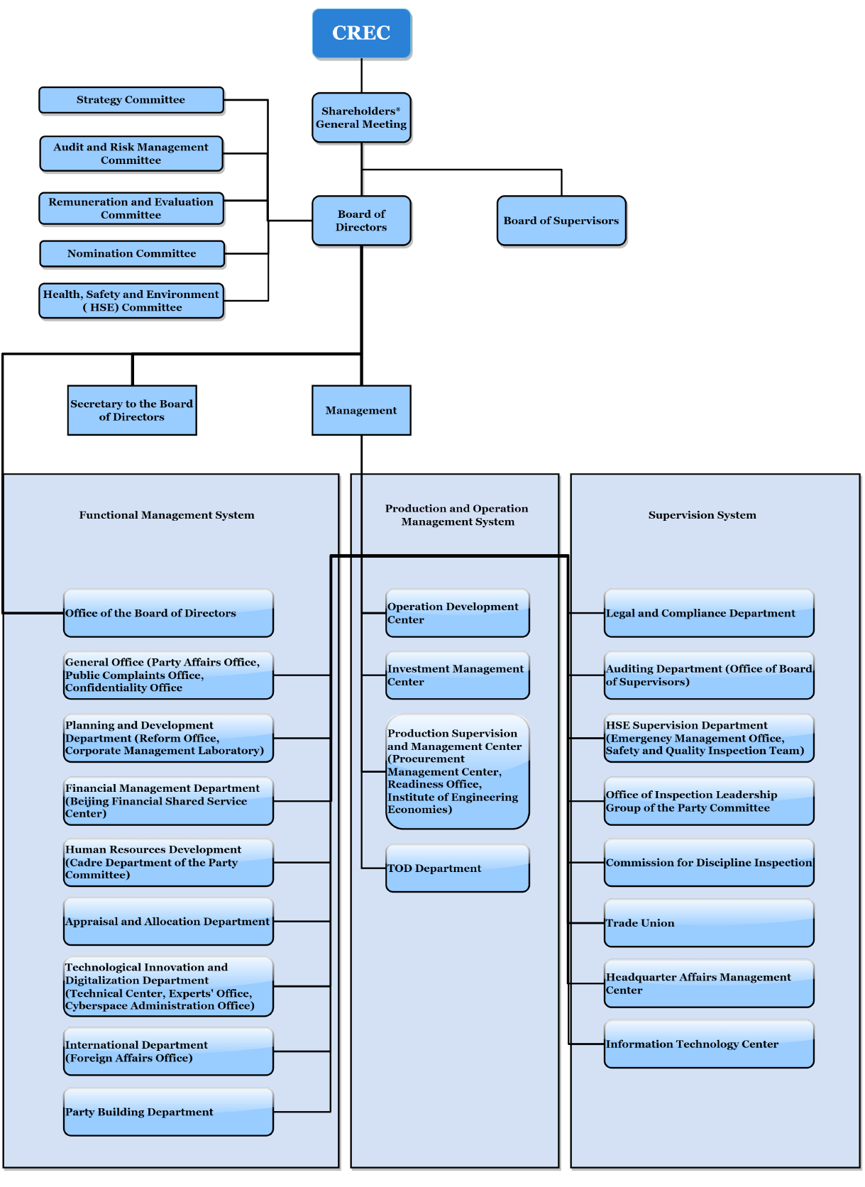
Organization Structure
About Us
Profile
Chairman’s Address
Organization
Subsidiaries of CREC
Organization Structure
Corporate Governance
Organization Structure
map